中国家居建材流通业的龙头企业之一
中国市场着名商业品牌之一
中国家居建材流通业的龙头企业之一
中国市场着名商业品牌之一
中国家居建材流通业的龙头企业之一
中国市场着名商业品牌之一
中国家居建材流通业的龙头企业之一
中国市场着名商业品牌之一
为了确保物业守卫部与招商运营部全体员工熟练掌握商户装修管理制度,规范装修流程,同时也为了进一步规范卖场对商户的管理事情,提升卖场形象,77体育之家长江东店物业守卫部团结招商运营部开展《商户装修管理培训》课程。

本次培训由物业守卫部司理李司理担当讲师,针对装修管理举行详细解说。



从装修相关要求、装修手续打点、审批和验收以及装修中常见问题等,举行了详尽解说。
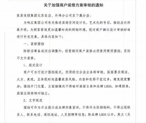
一、装修相关要求

二、装修手续打点、审批和验收

三、装修中常见问题

清静无小事,清静管理是阛阓一样平常管理中的重中之重,相信通过此次培训,让全体员工进一步熟悉到装修清静的主要性,做到“预防为主,清静第一”。长江东路店店将一连增强装修清静知识宣讲与检查,配合为阛阓良性谋划保驾护航。
